Basic helix-loop-helix ARNT-like protein 1 or aryl hydrocarbon receptor nuclear translocator-like protein 1 (ARNTL), or brain and muscle ARNT-like 1 is a protein that in humans is encoded by the BMAL1 gene on chromosome 11, region p15.3. It's also known as MOP3, and, less commonly, bHLHe5, BMAL, BMAL1C, JAP3, PASD3, and TIC.
BMAL1 encodes a transcription factor with a basic helix-loop-helix (bHLH) and two PAS domains. The human BMAL1 gene has a predicted 24 exons, located on the p15 band of the 11th chromosome.[4] The BMAL1 protein is 626 amino acids long and plays a key role as one of the positive elements in the mammalian auto-regulatory transcription-translation negative feedback loop (TTFL), which is responsible for generating molecular circadian rhythms. Research has revealed that BMAL1 is the only clock gene without which the circadian clock fails to function in humans.[5] BMAL1 has also been identified as a candidate gene for susceptibility to hypertension, diabetes, and obesity,[6][7] and mutations in BMAL1 have been linked to infertility, gluconeogenesis and lipogenesis problems, and altered sleep patterns.[8] BMAL1, according to genome-wide profiling, is estimated to target more than 150 sites in the human genome, including all of the clock genes and genes encoding for proteins that regulate metabolism.[9]
History
The BMAL1 gene was originally discovered in 1997 by two groups of researchers, John B. Hogenesch et al. in March under the name MOP3 [10] and Ikeda and Nomura in April[11] as part of a superfamily of PAS domain transcription factors.[10] In 1998, Hogenesch's additional characterization of MOP3 revealed that its role as the partner of bHLH-PAS transcription factor CLOCK was essential to mammalian circadian clock function.[12] The MOP3 protein, as it was originally known by the Hogenesch group, was found to dimerize with MOP4, CLOCK, and hypoxia-inducible factors.[10] The names BMAL1 and ARNTL were adopted in later papers. One of BMAL1 protein's earliest discovered functions in circadian regulation was related to the CLOCK-BMAL1 (CLOCK-ARNTL) heterodimer, which would bind through an E-box enhancer to activate the transcription of the AVP gene which encodes for vasopressin.[13] However, the gene's importance in circadian rhythms was not fully realized until the knockout of the gene in mice showed complete loss of circadian rhythms in locomotion and other behaviors.[14]
Genetics
Regulation of Bmal1 activity
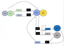
SIRT1 regulates PER protein degradation by inhibiting transcriptional activity of the BMAL1:CLOCK heterodimer in a circadian manner through deacetylation.[15] The degradation of PER proteins prevents the formation of the large protein complex, and thus disinhibits the transcriptional activity of the BMAL1:CLOCK heterodimer. The CRY protein is also signaled for degradation by poly-ubiquitination from the FBXL3 protein resulting in the disinhibition of BMAL1:CLOCK heterodimer activity.[16]
In addition to the circadian regulatory TTFL loop, Bmal1 transcription is regulated by competitive binding to the retinoic acid-related orphan receptor response element-binding site (RORE) within the promoter of Bmal1. The CLOCK/BMAL1 heterodimer also binds to E-box elements in promoter regions of Rev-Erbα and RORα/ß genes, upregulating transcription and translation of REV-ERB and ROR proteins. REV-ERBα and ROR proteins regulate BMAL1 expression through a secondary feedback loop and compete to bind to Rev-Erb/ROR response elements in the Bmal1 promoter, resulting in BMAL1 expression repressed by REV-ERBα and activated by ROR proteins. Other nuclear receptors of the same families (NR1D2 (Rev-erb-β); NR1F2 (ROR-β); and NR1F3 (ROR-γ)) have also been shown to act on Bmal1 transcriptional activity in a similar manner.[17][18][19][20]
Several posttranslational modifications of BMAL1 dictate the timing of the CLOCK/BMAL1 feedback loops. Phosphorylation of BMAL1 targets it for ubiquitination and degradation, as well as deubiquitination and stabilization. Acetylation of BMAL1 recruits CRY1 to suppress the transactivation of CLOCK/BMAL1.[21] The sumoylation of BMAL1 by small ubiquitin-related modifier 3 signals its ubiquitination in the nucleus, leading to transactivation of the CLOCK/BMAL1 heterodimer.[22] CLOCK/BMAL1 transactivation,[23] is activated by phosphorylation by casein kinase 1ε and inhibited by phosphorylation by MAPK.[24] Phosphorylation by CK2α regulates BMAL1 intracellular localization [25] and phosphorylation by GSK3B controls BMAL1 stability and primes it for ubiquitination.[26]
In 2004, Rora was discovered to be an activator of Bmal1 transcription within the suprachiasmatic nucleus (SCN), regulated by its core clock.[27] Rora was found to be required for normal Bmal1 expression as well as consolidation of daily locomotor activity.[27] This suggests that the opposing activities of the orphan nuclear receptors RORA and REV-ERBα, the latter of which represses Bmal1 expression, are important in the maintenance of circadian clock function.[27] Currently, Rora is under investigation for its link to autism, which may be a consequence of its function as a circadian regulator.[28]
| Bmal1 Regulator/Modifier | Positive Or Negative Regulator | Direct or Indirect | Mechanism | Source(s) |
|---|---|---|---|---|
| SIRT1 | Negative | Direct | BMAL1:CLOCK heterodimer deacetylation | [15] |
| FBLX3 | Positive | Indirect | Poly-ubiquitination of PER promotes PER degradation | [16] |
| REV-ERBα/β | Negative | Direct | Repression by binding Bmal1 promoter | [18][19][20] |
| ROR-α/β/γ | Positive | Direct | Activation by binding Bmal1 promoter | [17][18][19][27] |
| Acetylation | Negative | Direct | Recruits CRY1 to inhibit the BMAL1:CLOCK heterodimer | [21] |
| Small ubiquitin-related modifier 3 | Positive | Direct | Sumoylation of BMAL1 | [22] |
| Casein kinase 1ε | Positive | Direct | Phosphorylation of the CLOCK/BMAL1 heterodimer | [23] |
| MAPK | Negative | Direct | Phosphorylation of the CLOCK/BMAL1 heterodimer | [24] |
| CK2α | Unclear | Direct | Phosphorylation of BMAL1 | [25] |
| GSK3B | Positive | Direct | Phosphorylation of BMAL1 | [26] |
Species distribution
Along with mammals such as humans and mice, orthologs of the Arntl gene are also found in fish (AF144690.1),[29] birds (Arntl),[30] reptiles, amphibians (XI.2098), and Drosophila (Cycle, which encodes a protein lacking the homologous C-terminal domain, but still dimerizes with the CLOCK protein).[31] Unlike mammalian Arntl, circadian regulated, the Drosophila Cycle (gene) is constitutively expressed.[32] In humans, three transcript variants encoding two different isoforms have been found for this gene.[11] The importance of these transcript variants is unknown.
Mutations and disease
The Arntl gene is located within the hypertension susceptibility loci of chromosome 1 in rats. A study of single nucleotide polymorphisms (SNPs) within this loci found two polymorphisms that occurred in the sequence encoding for Arntl and were associated with type II diabetes and hypertension. When translated from a rat model to a human model, this research suggests a causative role of Arntl gene variation in the pathology of type II diabetes.[33] Recent phenotype data also suggest this gene[34] and its partner Clock[35] play a role in the regulation of glucose homeostasis and metabolism, which can lead to hypoinsulinaemia or diabetes when disrupted.[36]
In regards to other functions, another study shows that the CLOCK/BMAL1 complex upregulates human LDLR promoter activity, suggesting the Arntl gene also plays a role in cholesterol homeostasis.[37] Furthermore, BMAL1 has been shown to influence excitability and seizure threshold.[38] In addition, BMAL1 gene expression, along with that of other core clock genes, were discovered to be lower in patients with bipolar disorder, suggesting a problem with circadian function in these patients.[39] An SNP in Bmal1 was identified as having a link with bipolar disorder.[40] Arntl, Npas2, and Per2 have also been associated with seasonal affective disorder in humans.[41] Alzheimer's patients have different rhythms in BMAL1 methylation suggesting that its misregulation contributes to cognitive deficits.[42] Research has also shown that BMAL1 and other clock genes drive the expression of clock-controlled genes that are associated with Autism Spectrum Disorder (ASD).[43] Lastly, BMAL1 has been identified through functional genetic screening as a putative regulator of the p53 tumor suppressor pathway suggesting potential involvement in the circadian rhythms exhibited by cancer cells.[44][45]
In animal models of multiple sclerosis (MS), namely the experimental autoimmune encephalomyelitis (EAE) model, it has been shown that daily circadian rhythms can play an important role in disease pathology.[46] Inducing EAE through the active immunization of mice with myelin oligodendrocyte glycoprotein (MOG) peptide during the rest phase is more efficient in comparison to that during the active phase.[47] Disparity in EAE induction is critically dependent on BMAL1 expression in T cells and myeloid cells. T cell or myeloid-specific deletion of Bmal1 has been shown to cause more severe pathology and is sufficient to abolish the rest vs. active induction effect.[47]
Structure
The BMAL1 protein contains fours domains according to its crystallographic structure: a basic helix-loop-helix (bHLH) domain, two PAS domains called PAS-A and PAS-B, and a trans-activating domain. The dimerization of CLOCK:BMAL1 proteins involves strong interactions between the bHLH, PAS A, and PAS B domains of both CLOCK and BMAL1 and forms an asymmetrical heterodimer with three distinct protein interfaces. The PAS-A interactions between CLOCK and BMAL1 involves an interaction, in which an α-helix of CLOCK PAS-A and the β-sheet of BMAL1 PAS-A, and an α-helix motif of the BMAL1 PAS-A domain and the β-sheet of CLOCK PAS-A.[48] CLOCK and BMAL1 PAS-B domains stack in a parallel fashion, resulting in the concealment of different hydrophobic residues on the β-sheet of BMAL1 PAS-B and the helical surface of CLOCK PAS-B, such as Tyr 310 and Phe 423.[48] Key interactions with specific amino acid residues, specially CLOCK His 84 and BMAL1 Leu125, are important in the dimerization of these molecules.[49]
Function
Circadian clock
The protein encoded by the BMAL1 gene in mammals binds with a second bHLH-PAS protein via the PAS domain, CLOCK (or its paralog, NPAS2) to form a heterodimer in the nucleus.[16] Via its BHLH domain, this heterodimer binds to E-box response elements[16] in the promoter regions of Per (Per1 and Per2) and Cry genes (Cry1 and Cry2).[16] This binding upregulates the transcription of Per1, Per2, Cry1 and Cry2 mRNAs.

After the PER and CRY proteins have accumulated to sufficient levels, they interact by their PAS motifs to form a large repressor complex that travels into the nucleus to inhibit the transcriptional activity of the CLOCK:BMAL1 heterodimer [50] This inhibits the heterodimer activation of the transcription of Per and Cry genes, and causes protein levels of PER and CRY drop. This transcription-translation negative feedback loop (TTFL) is modulated in the cytoplasm by phosphorylation of PER proteins by casein kinase 1ε or δ (CK1 ε or CK1 δ), targeting these proteins for degradation by the 26S proteasome.[16][51] The TTFL loop of nocturnal mice transcription levels of the Bmal1 gene peak at CT18, during the mid-subjective night, anti-phase to the transcription levels of Per, Cry, and other clock control genes, which peak at CT6, during the mid-subjective day. This process occurs with a period length of approximately 24 hours and supports the notion that this molecular mechanism is rhythmic.[52]
Knockout studies
The Arntl gene is an essential component within the mammalian clock gene regulatory network. It is a point of sensitivity within the network, as it is the only gene whose single knockout in a mouse model generates arrhythmicity at both the molecular and behavioral levels.[14] In addition to defects in the clock, these Arntl-null mice also have reproductive problems,[53] are small in stature, age quickly,[54] and have progressive arthropathy[55] that results in having less overall locomotor activity than wild type mice. However, recent research suggests that there might be some redundancy in the circadian function of Arntl with its paralog Bmal2.[56] BMAL1 KO is not embryonically lethal and mice with BMAL1 ablated in adulthood do not express the symptoms of BMAL1 KO mice.[57] A recent study finds that BMAL1 KO mice exhibit autistic-like behavioral changes, including impaired sociability, excessive stereotyped and repetitive behaviors, and motor learning disabilities. These changes are associated with hyperactivation of the mTOR signaling pathway in the brain and can be ameliorated by an antidiabetic drug metformin.[58]
BMAL1 binding is regulated in a tissue-specific manner by numerous factors including non-circadian ones.[59] Following, tissue-specific KOs cause unique effects. BMAL1 has been shown to be important in bone metabolism as osteoblast BMAL1 KO mice have lower bone mass than their wild type counterparts.[60] It is also important for energy metabolism as BMAL1 modulates the regulation of hepatic metabolites, the secretion of insulin and proliferation of pancreatic islets, and adipocyte differentiation and lipogenesis.[42] Curiously, global KO of BMAL1 has no effect on food anticipatory activity (FAA) in mice but in BMAL1 deletions in certain regions in the hypothalamus outside the SCN eliminate FAA.[61] Knockout studies have demonstrated that BMAL1 is a key mediator between the circadian clock and the immune system response. By loss of Ccl2 regulation, BMAL1 KO in myeloid cells results in hindered monocyte recruitment, pathogen clearance, and anti-inflammatory response (consistent with the arthropathy phenotype).[62] Immune cells such as TNF-α and IL-1β reciprocally repress BMAL1 activity.[62] Finally, BMAL1 interactions with HSF1 triggers clock synchronization and the release of pro-survival factors, highlighting the contribution of BMAL1 to cell stress and survival responses.[63]
BMAL1 deficient hESC-derived cardiomyocytes exhibited typical phenotypes of dilated cardiomyopathy including attenuated contractility, calcium dysregulation, and disorganized myofilaments. In addition, mitochondrial fission and mitophagy were suppressed in BMAL1 deficient hESC-cardiomyocytes, which resulted in significantly attenuated mitochondrial oxidative phosphorylation and compromised cardiomyocyte function.[64]
Interactions
Arntl has been shown to interact with:
See also
- Arntl2 - Arntl2 (Bmal2) is a paralog of Arntl (Bmal1) that encodes for a basic helix-loop-helix PAS domain transcription factor. It, too, has been shown to play a circadian role, with its protein BMAL2 forming a transcriptionally active heterodimer with the CLOCK protein. It may also play a role in hypoxia.[70]
- Cycle - Cycle is the Drosophila melanogaster ortholog of Arntl.
References
- 1 2 3 GRCm38: Ensembl release 89: ENSMUSG00000055116 - Ensembl, May 2017
- ↑ "Human PubMed Reference:". National Center for Biotechnology Information, U.S. National Library of Medicine.
- ↑ "Mouse PubMed Reference:". National Center for Biotechnology Information, U.S. National Library of Medicine.
- ↑ "ARNTL aryl hydrocarbon receptor nuclear translocator-like [ Homo sapiens (human) ]". National Center for Biotechnology Information.
- ↑ Reppert SM, Weaver DR (August 2002). "Coordination of circadian timing in mammals". Nature. 418 (6901): 935–41. Bibcode:2002Natur.418..935R. doi:10.1038/nature00965. PMID 12198538. S2CID 4430366.
- ↑ Pappa KI, Gazouli M, Anastasiou E, Iliodromiti Z, Antsaklis A, Anagnou NP (February 2013). "The major circadian pacemaker ARNT-like protein-1 (BMAL1) is associated with susceptibility to gestational diabetes mellitus". Diabetes Research and Clinical Practice. 99 (2): 151–7. doi:10.1016/j.diabres.2012.10.015. PMID 23206673.
- ↑ Richards J, Diaz AN, Gumz ML (October 2014). "Clock genes in hypertension: novel insights from rodent models". Blood Pressure Monitoring. 19 (5): 249–54. doi:10.1097/MBP.0000000000000060. PMC 4159427. PMID 25025868.
- ↑ "ARNTL Gene". Gene Cards: The Human Genome Compendium. Lifemap Sciences, Inc.
- ↑ Hatanaka F, Matsubara C, Myung J, Yoritaka T, Kamimura N, Tsutsumi S, et al. (December 2010). "Genome-wide profiling of the core clock protein BMAL1 targets reveals a strict relationship with metabolism". Molecular and Cellular Biology. 30 (24): 5636–48. doi:10.1128/MCB.00781-10. PMC 3004277. PMID 20937769.
- 1 2 3 4 Hogenesch JB, Chan WK, Jackiw VH, Brown RC, Gu YZ, Pray-Grant M, et al. (March 1997). "Characterization of a subset of the basic-helix-loop-helix-PAS superfamily that interacts with components of the dioxin signaling pathway". The Journal of Biological Chemistry. 272 (13): 8581–93. doi:10.1074/jbc.272.13.8581. PMID 9079689.
- 1 2 Ikeda M, Nomura M (April 1997). "cDNA cloning and tissue-specific expression of a novel basic helix-loop-helix/PAS protein (BMAL1) and identification of alternatively spliced variants with alternative translation initiation site usage". Biochemical and Biophysical Research Communications. 233 (1): 258–64. doi:10.1006/bbrc.1997.6371. PMID 9144434.
- ↑ Ko CH, Takahashi JS (October 2006). "Molecular components of the mammalian circadian clock". Human Molecular Genetics. 15 Spec No 2 (suppl_2): R271-7. doi:10.1093/hmg/ddl207. PMC 3762864. PMID 16987893.
- ↑ Jin X, Shearman LP, Weaver DR, Zylka MJ, de Vries GJ, Reppert SM (January 1999). "A molecular mechanism regulating rhythmic output from the suprachiasmatic circadian clock". Cell. 96 (1): 57–68. doi:10.1016/S0092-8674(00)80959-9. PMID 9989497. S2CID 6916996.
- 1 2 Bunger MK, Wilsbacher LD, Moran SM, Clendenin C, Radcliffe LA, Hogenesch JB, et al. (December 2000). "Mop3 is an essential component of the master circadian pacemaker in mammals". Cell. 103 (7): 1009–17. doi:10.1016/S0092-8674(00)00205-1. PMC 3779439. PMID 11163178.
- 1 2 Asher G, Gatfield D, Stratmann M, Reinke H, Dibner C, Kreppel F, et al. (July 2008). "SIRT1 regulates circadian clock gene expression through PER2 deacetylation". Cell. 134 (2): 317–28. doi:10.1016/j.cell.2008.06.050. PMID 18662546. S2CID 17267748.
- 1 2 3 4 5 6 Buhr ED, Takahashi JS (2013). "Molecular Components of the Mammalian Circadian Clock". Circadian Clocks. Handbook of Experimental Pharmacology. Vol. 217. pp. 3–27. doi:10.1007/978-3-642-25950-0_1. ISBN 978-3-642-25949-4. PMC 3762864. PMID 23604473.
- 1 2 Akashi M, Takumi T (May 2005). "The orphan nuclear receptor RORalpha regulates circadian transcription of the mammalian core-clock Bmal1". Nature Structural & Molecular Biology. 12 (5): 441–8. doi:10.1038/nsmb925. PMID 15821743. S2CID 20040952.
- 1 2 3 Guillaumond F, Dardente H, Giguère V, Cermakian N (October 2005). "Differential control of Bmal1 circadian transcription by REV-ERB and ROR nuclear receptors". Journal of Biological Rhythms. 20 (5): 391–403. doi:10.1177/0748730405277232. PMID 16267379. S2CID 33279857.
- 1 2 3 Ueda HR, Hayashi S, Chen W, Sano M, Machida M, Shigeyoshi Y, et al. (February 2005). "System-level identification of transcriptional circuits underlying mammalian circadian clocks". Nature Genetics. 37 (2): 187–92. doi:10.1038/ng1504. PMID 15665827. S2CID 18112337.
- 1 2 Liu AC, Tran HG, Zhang EE, Priest AA, Welsh DK, Kay SA (February 2008). "Redundant function of REV-ERBalpha and beta and non-essential role for Bmal1 cycling in transcriptional regulation of intracellular circadian rhythms". PLOS Genetics. 4 (2): e1000023. doi:10.1371/journal.pgen.1000023. PMC 2265523. PMID 18454201.
- 1 2 Hirayama J, Sahar S, Grimaldi B, Tamaru T, Takamatsu K, Nakahata Y, Sassone-Corsi P (December 2007). "CLOCK-mediated acetylation of BMAL1 controls circadian function". Nature. 450 (7172): 1086–90. Bibcode:2007Natur.450.1086H. doi:10.1038/nature06394. PMID 18075593. S2CID 4340848.
- 1 2 3 Lee J, Lee Y, Lee MJ, Park E, Kang SH, Chung CH, et al. (October 2008). "Dual modification of BMAL1 by SUMO2/3 and ubiquitin promotes circadian activation of the CLOCK/BMAL1 complex". Molecular and Cellular Biology. 28 (19): 6056–65. doi:10.1128/MCB.00583-08. PMC 2546997. PMID 18644859.
- 1 2 Eide EJ, Vielhaber EL, Hinz WA, Virshup DM (May 2002). "The circadian regulatory proteins BMAL1 and cryptochromes are substrates of casein kinase Iepsilon". The Journal of Biological Chemistry. 277 (19): 17248–54. doi:10.1074/jbc.m111466200. PMC 1513548. PMID 11875063.
- 1 2 Sanada K, Okano T, Fukada Y (January 2002). "Mitogen-activated protein kinase phosphorylates and negatively regulates basic helix-loop-helix-PAS transcription factor BMAL1". The Journal of Biological Chemistry. 277 (1): 267–71. doi:10.1074/jbc.m107850200. PMID 11687575.
- 1 2 Tamaru T, Hirayama J, Isojima Y, Nagai K, Norioka S, Takamatsu K, Sassone-Corsi P (April 2009). "CK2alpha phosphorylates BMAL1 to regulate the mammalian clock". Nature Structural & Molecular Biology. 16 (4): 446–8. doi:10.1038/nsmb.1578. PMC 6501789. PMID 19330005.
- 1 2 Sahar S, Zocchi L, Kinoshita C, Borrelli E, Sassone-Corsi P (January 2010). "Regulation of BMAL1 protein stability and circadian function by GSK3beta-mediated phosphorylation". PLOS ONE. 5 (1): e8561. Bibcode:2010PLoSO...5.8561S. doi:10.1371/journal.pone.0008561. PMC 2797305. PMID 20049328.
- 1 2 3 4 Sato TK, Panda S, Miraglia LJ, Reyes TM, Rudic RD, McNamara P, et al. (August 2004). "A functional genomics strategy reveals Rora as a component of the mammalian circadian clock". Neuron. 43 (4): 527–37. doi:10.1016/j.neuron.2004.07.018. PMID 15312651. S2CID 8938983.
- ↑ Nguyen A, Rauch TA, Pfeifer GP, Hu VW (August 2010). "Global methylation profiling of lymphoblastoid cell lines reveals epigenetic contributions to autism spectrum disorders and a novel autism candidate gene, RORA, whose protein product is reduced in autistic brain". FASEB Journal. 24 (8): 3036–51. doi:10.1096/fj.10-154484. PMC 2909294. PMID 20375269.
- ↑ Cermakian N, Whitmore D, Foulkes NS, Sassone-Corsi P (April 2000). "Asynchronous oscillations of two zebrafish CLOCK partners reveal differential clock control and function". Proceedings of the National Academy of Sciences of the United States of America. 97 (8): 4339–44. Bibcode:2000PNAS...97.4339C. doi:10.1073/pnas.97.8.4339. PMC 18243. PMID 10760301.
- ↑ Okano T, Yamamoto K, Okano K, Hirota T, Kasahara T, Sasaki M, et al. (September 2001). "Chicken pineal clock genes: implication of BMAL2 as a bidirectional regulator in circadian clock oscillation". Genes to Cells. 6 (9): 825–36. doi:10.1046/j.1365-2443.2001.00462.x. PMID 11554928. S2CID 45261835.
- ↑ Rutila JE, Suri V, Le M, So WV, Rosbash M, Hall JC (May 1998). "CYCLE is a second bHLH-PAS clock protein essential for circadian rhythmicity and transcription of Drosophila period and timeless". Cell. 93 (5): 805–14. doi:10.1016/S0092-8674(00)81441-5. PMID 9630224. S2CID 18175560.
- ↑ Meireles-Filho AC, Amoretty PR, Souza NA, Kyriacou CP, Peixoto AA (October 2006). "Rhythmic expression of the cycle gene in a hematophagous insect vector". BMC Molecular Biology. 7: 38. doi:10.1186/1471-2199-7-38. PMC 1636064. PMID 17069657.
- ↑ Woon PY, Kaisaki PJ, Bragança J, Bihoreau MT, Levy JC, Farrall M, Gauguier D (September 2007). "Aryl hydrocarbon receptor nuclear translocator-like (BMAL1) is associated with susceptibility to hypertension and type 2 diabetes". Proceedings of the National Academy of Sciences of the United States of America. 104 (36): 14412–7. Bibcode:2007PNAS..10414412W. doi:10.1073/pnas.0703247104. PMC 1958818. PMID 17728404.
- ↑ Rudic RD, McNamara P, Curtis AM, Boston RC, Panda S, Hogenesch JB, Fitzgerald GA (November 2004). "BMAL1 and CLOCK, two essential components of the circadian clock, are involved in glucose homeostasis". PLOS Biology. 2 (11): e377. doi:10.1371/journal.pbio.0020377. PMC 524471. PMID 15523558.
- ↑ Turek FW, Joshu C, Kohsaka A, Lin E, Ivanova G, McDearmon E, et al. (May 2005). "Obesity and metabolic syndrome in circadian Clock mutant mice". Science. 308 (5724): 1043–5. Bibcode:2005Sci...308.1043T. doi:10.1126/science.1108750. PMC 3764501. PMID 15845877.
- ↑ Marcheva B, Ramsey KM, Buhr ED, Kobayashi Y, Su H, Ko CH, et al. (July 2010). "Disruption of the clock components CLOCK and BMAL1 leads to hypoinsulinaemia and diabetes". Nature. 466 (7306): 627–31. Bibcode:2010Natur.466..627M. doi:10.1038/nature09253. PMC 2920067. PMID 20562852.
- ↑ Lee YJ, Han DH, Pak YK, Cho SH (November 2012). "Circadian regulation of low density lipoprotein receptor promoter activity by CLOCK/BMAL1, Hes1 and Hes6". Experimental & Molecular Medicine. 44 (11): 642–52. doi:10.3858/emm.2012.44.11.073. PMC 3509181. PMID 22913986.
- ↑ Khan S, Nobili L, Khatami R, Loddenkemper T, Cajochen C, Dijk DJ, Eriksson SH (December 2018). "Circadian rhythm and epilepsy". The Lancet. Neurology. 17 (12): 1098–1108. doi:10.1016/S1474-4422(18)30335-1. PMID 30366868. S2CID 53101791.
- ↑ Yang S, Van Dongen HP, Wang K, Berrettini W, Bućan M (February 2009). "Assessment of circadian function in fibroblasts of patients with bipolar disorder". Molecular Psychiatry. 14 (2): 143–55. doi:10.1038/mp.2008.10. PMID 18301395.
- ↑ Charrier A, Olliac B, Roubertoux P, Tordjman S (April 2017). "Clock Genes and Altered Sleep-Wake Rhythms: Their Role in the Development of Psychiatric Disorders". International Journal of Molecular Sciences. 18 (5): 938. doi:10.3390/ijms18050938. PMC 5454851. PMID 28468274.
- ↑ Partonen T, Treutlein J, Alpman A, Frank J, Johansson C, Depner M, et al. (2007). "Three circadian clock genes Per2, Arntl, and Npas2 contribute to winter depression". Annals of Medicine. 39 (3): 229–38. doi:10.1080/07853890701278795. PMID 17457720. S2CID 36387074.
- 1 2 Maiese K (2017-08-25). "Moving to the Rhythm with Clock (Circadian) Genes, Autophagy, mTOR, and SIRT1 in Degenerative Disease and Cancer". Current Neurovascular Research. 14 (3): 299–304. doi:10.2174/1567202614666170718092010. PMC 5600856. PMID 28721811.
- ↑ Geoffray MM, Nicolas A, Speranza M, Georgieff N (November 2016). "Are circadian rhythms new pathways to understand Autism Spectrum Disorder?". Journal of Physiology, Paris. 110 (4 Pt B): 434–438. doi:10.1016/j.jphysparis.2017.06.002. PMID 28625682. S2CID 28295989.
- ↑ Walton ZE, Altman BJ, Brooks RC, Dang CV (4 March 2018). "Circadian Clock's Cancer Connections". Annual Review of Cancer Biology. 2 (1): 133–153. doi:10.1146/annurev-cancerbio-030617-050216. ISSN 2472-3428. S2CID 91120424.
- ↑ Mullenders J, Fabius AW, Madiredjo M, Bernards R, Beijersbergen RL (2009). "A large scale shRNA barcode screen identifies the circadian clock component ARNTL as putative regulator of the p53 tumor suppressor pathway". PLOS ONE. 4 (3): e4798. Bibcode:2009PLoSO...4.4798M. doi:10.1371/journal.pone.0004798. PMC 2653142. PMID 19277210.
- ↑ Druzd D, Matveeva O, Ince L, Harrison U, He W, Schmal C, et al. (January 2017). "Lymphocyte Circadian Clocks Control Lymph Node Trafficking and Adaptive Immune Responses". Immunity. 46 (1): 120–132. doi:10.1016/j.immuni.2016.12.011. PMC 5263259. PMID 28087238.
- 1 2 De Somma E, Jain RW, Poon KW, Tresidder KA, Segal JP, Ghasemlou N (May 2018). "Chronobiological regulation of psychosocial and physiological outcomes in multiple sclerosis". Neuroscience and Biobehavioral Reviews. 88: 73–83. doi:10.1016/j.neubiorev.2018.03.011. PMID 29548931. S2CID 3910164.
- 1 2 Huang N, Chelliah Y, Shan Y, Taylor CA, Yoo SH, Partch C, et al. (July 2012). "Crystal structure of the heterodimeric CLOCK:BMAL1 transcriptional activator complex". Science. 337 (6091): 189–94. Bibcode:2012Sci...337..189H. doi:10.1126/science.1222804. PMC 3694778. PMID 22653727.
- ↑ Wang Z, Wu Y, Li L, Su XD (February 2013). "Intermolecular recognition revealed by the complex structure of human CLOCK-BMAL1 basic helix-loop-helix domains with E-box DNA". Cell Research. 23 (2): 213–24. doi:10.1038/cr.2012.170. PMC 3567813. PMID 23229515.
- ↑ Bollinger T, Schibler U (2014). "Circadian rhythms - from genes to physiology and disease". Swiss Medical Weekly. 144: w13984. doi:10.4414/smw.2014.13984. PMID 25058693.
- ↑ Maywood ES, Chesham JE, Smyllie NJ, Hastings MH (April 2014). "The Tau mutation of casein kinase 1ε sets the period of the mammalian pacemaker via regulation of Period1 or Period2 clock proteins". Journal of Biological Rhythms. 29 (2): 110–8. doi:10.1177/0748730414520663. PMC 4131702. PMID 24682205.
- ↑ Ueda HR, Chen W, Adachi A, Wakamatsu H, Hayashi S, Takasugi T, et al. (August 2002). "A transcription factor response element for gene expression during circadian night". Nature. 418 (6897): 534–9. Bibcode:2002Natur.418..534U. doi:10.1038/nature00906. PMID 12152080. S2CID 4406987.
- ↑ Boden MJ, Kennaway DJ (September 2006). "Circadian rhythms and reproduction". Reproduction. 132 (3): 379–92. doi:10.1530/rep.1.00614. PMID 16940279.
- ↑ Kondratov RV (May 2007). "A role of the circadian system and circadian proteins in aging". Ageing Research Reviews. 6 (1): 12–27. doi:10.1016/j.arr.2007.02.003. PMID 17369106. S2CID 5910503.
- ↑ Bunger MK, Walisser JA, Sullivan R, Manley PA, Moran SM, Kalscheur VL, et al. (March 2005). "Progressive arthropathy in mice with a targeted disruption of the Mop3/Bmal-1 locus". Genesis. 41 (3): 122–32. doi:10.1002/gene.20102. PMID 15739187. S2CID 7290891.
- ↑ Shi S, Hida A, McGuinness OP, Wasserman DH, Yamazaki S, Johnson CH (February 2010). "Circadian clock gene Bmal1 is not essential; functional replacement with its paralog, Bmal2". Current Biology. 20 (4): 316–21. doi:10.1016/j.cub.2009.12.034. PMC 2907674. PMID 20153195.
- ↑ Dierickx P, Van Laake LW, Geijsen N (January 2018). "Circadian clocks: from stem cells to tissue homeostasis and regeneration". EMBO Reports. 19 (1): 18–28. doi:10.15252/embr.201745130. PMC 5757216. PMID 29258993.
- ↑ Liu D, Nanclares C, Simbriger K, Fang K, Lorsung E, Le N, Amorim IS, Chalkiadaki K, Pathak SS, Li J, Gewirtz JC, Jin VX, Kofuji P, Araque A, Orr HT, Gkogkas CG, Cao R (March 2022). "Autistic-like behavior and cerebellar dysfunction in Bmal1 mutant mice ameliorated by mTORC1 inhibition". Mol Psychiatry. doi:10.1038/s41380-022-01499-6. PMC 9481983. PMID 35301425.
- ↑ Shostak A, Brunner M (March 2019). "Help from my friends-cooperation of BMAL1 with noncircadian transcription factors". Genes & Development. 33 (5–6): 255–257. doi:10.1101/gad.324046.119. PMC 6411012. PMID 30824531.
- ↑ Song C, Wang J, Kim B, Lu C, Zhang Z, Liu H, et al. (2018-09-27). "Insights into the Role of Circadian Rhythms in Bone Metabolism: A Promising Intervention Target?". BioMed Research International. 2018: 9156478. doi:10.1155/2018/9156478. PMC 6180976. PMID 30363685.
- ↑ Caba M, Mendoza J (2018-05-24). "Food-Anticipatory Behavior in Neonatal Rabbits and Rodents: An Update on the Role of Clock Genes". Frontiers in Endocrinology. 9: 266. doi:10.3389/fendo.2018.00266. PMC 5976783. PMID 29881373.
- 1 2 Curtis AM, Bellet MM, Sassone-Corsi P, O'Neill LA (February 2014). "Circadian clock proteins and immunity". Immunity. 40 (2): 178–86. doi:10.1016/j.immuni.2014.02.002. hdl:2262/68354. PMID 24560196.
- ↑ Tamaru T, Ikeda M (July 2016). "Circadian adaptation to cell injury stresses: a crucial interplay of BMAL1 and HSF1". The Journal of Physiological Sciences. 66 (4): 303–6. doi:10.1007/s12576-016-0436-5. PMID 26910317. S2CID 5171959.
- 1 2 Li E, Li X, Huang J, Xu C, Liang Q, Ren K, et al. (September 2020). "BMAL1 regulates mitochondrial fission and mitophagy through mitochondrial protein BNIP3 and is critical in the development of dilated cardiomyopathy". Protein & Cell. 11 (9): 661–679. doi:10.1007/s13238-020-00713-x. PMC 7452999. PMID 32277346.
- 1 2 3 4 Hogenesch JB, Gu YZ, Jain S, Bradfield CA (May 1998). "The basic-helix-loop-helix-PAS orphan MOP3 forms transcriptionally active complexes with circadian and hypoxia factors". Proceedings of the National Academy of Sciences of the United States of America. 95 (10): 5474–9. Bibcode:1998PNAS...95.5474H. doi:10.1073/pnas.95.10.5474. PMC 20401. PMID 9576906.
- ↑ Ooe N, Saito K, Mikami N, Nakatuka I, Kaneko H (January 2004). "Identification of a novel basic helix-loop-helix-PAS factor, NXF, reveals a Sim2 competitive, positive regulatory role in dendritic-cytoskeleton modulator drebrin gene expression". Molecular and Cellular Biology. 24 (2): 608–16. doi:10.1128/MCB.24.2.608-616.2004. PMC 343817. PMID 14701734.
- 1 2 McNamara P, Seo SB, Rudic RD, Sehgal A, Chakravarti D, FitzGerald GA (June 2001). "Regulation of CLOCK and MOP4 by nuclear hormone receptors in the vasculature: a humoral mechanism to reset a peripheral clock". Cell. 105 (7): 877–89. doi:10.1016/S0092-8674(01)00401-9. PMID 11439184. S2CID 6251321.
- ↑ Takahata S, Ozaki T, Mimura J, Kikuchi Y, Sogawa K, Fujii-Kuriyama Y (September 2000). "Transactivation mechanisms of mouse clock transcription factors, mClock and mArnt3". Genes to Cells. 5 (9): 739–47. doi:10.1046/j.1365-2443.2000.00363.x. PMID 10971655. S2CID 41625860.
- 1 2 3 Xu H, Gustafson CL, Sammons PJ, Khan SK, Parsley NC, Ramanathan C, et al. (June 2015). "Cryptochrome 1 regulates the circadian clock through dynamic interactions with the BMAL1 C terminus". Nature Structural & Molecular Biology. 22 (6): 476–484. doi:10.1038/nsmb.3018. PMC 4456216. PMID 25961797.
- ↑ Hogenesch JB, Gu YZ, Moran SM, Shimomura K, Radcliffe LA, Takahashi JS, Bradfield CA (July 2000). "The basic helix-loop-helix-PAS protein MOP9 is a brain-specific heterodimeric partner of circadian and hypoxia factors". The Journal of Neuroscience. 20 (13): RC83. doi:10.1523/JNEUROSCI.20-13-j0002.2000. PMC 6772280. PMID 10864977.
External links
- Human ARNTL genome location and ARNTL gene details page in the UCSC Genome Browser.
- Overview of all the structural information available in the PDB for UniProt: O00327 (Human Aryl hydrocarbon receptor nuclear translocator-like protein 1) at the PDBe-KB.
- Overview of all the structural information available in the PDB for UniProt: Q9WTL8 (Mouse Aryl hydrocarbon receptor nuclear translocator-like protein 1) at the PDBe-KB.



